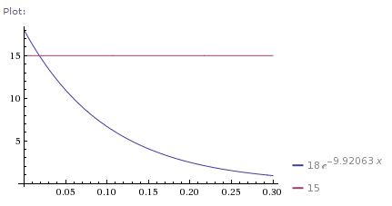
O problema é: quanto tempo um condensador de 56mF carregado a 18V demora a cair até 15V, com uma saída de 10A?
Últimos avanços na ponte H.
O objectivo continua a ser usar MOSFET com Ron baixo, mas que no conjunto fique num preço razoável.
Até ao momento esta configuração é a que mais me satisfaz... a outra opção estaria no HIP4081.
Durante os testes que fiz hoje, cheguei à conclusão de que a PCB feita não está correcta.
O ARES, programa para desenhar PCB do PROTEUS, não fez a ligação da EEPROM e do sensor aos pinos do microcontrolador. Ao invés, ligou-os directamente a VCC o que faz disparar o consumo, pois estão constantemente a ser alimentados.
Deveria ter revisto todas as trilhas antes de mandar fazer a PCB... erro meu.
Assim, amanhã vou ter de fazer um novo desenho da PCB e recuperar o máximo de componentes possíveis.
Vou recorrer ao Altium designer para refazer todo o projecto.
:( :( :(
A Yike Bike, é considerada a menor bicicleta elétrica do mundo, pensando 9,8kg, faz 20km/h com rápida aceleração, recarregada em 30 minutos, sua bateria de fosfato de lítio faz de 9 a 10km. E quando não for mais usa-la, em 15 segundos, é possível dobrá-la e levar a tiracolo no metrô, no ônibus e até no elevador. Sua tecnologia é totalmente verde, com emissão zero de poluentes.
Tal como disse no tópico anterior, ao longo desta semana consegui reunir o material necessário para concluir o projecto.
Nas fotos já se pode ver o compartimento das pilhas ligado ao circuito, tudo montado numa caixa estanque, onde entra apenas os fios do sensor.
Felizmente o meu conversor 232 para USB já funciona e vou poder também fazer um post acerca disso.
Por agora, 24 post's depois, este é o aspecto actual do datalogger.
Preço: 0.81€
Um tablet dá jeito. Permite ter livros na palma da nossa mão e ao invés de um portátil não ocupa tanto espaço.
Quem já usou um tablet para ter um livro e estudar, sabe que é complicado ler, escrever numa folha, voltar a levantar o tablet da mesa, ler, escrever novamente....
Hoje ao ter essa dificuldade, decidi fazer algo muito simples, em 10min, com um pedaço de MDF.
O suporte é o que se pode ver nas fotos. Podia ter ficado mais perfeito, mas em 10min já não ficou muito mau e serve para o efeito.
Ainda não é desta que fica totalmente pronto, mas está a faltar só uma boa caixa para alojar o circuito. Depois é só esperar pelo incio do mês de Dezembro, escolher um bom local e acondicionar tudo para 1 mês de medições, período em que vai recolher cerca de 3000 medições de temperatura.
Esta semana chegou a PCB e por isso já pude libertar a breadboard dos componentes e solda-los.
Algumas fotos da montagem e do aspecto actual da placa.
Ler mais: http://exameinformatica.sapo.pt/noticias/mercados/2012/11/16/maior-telescopio-do-mundo-vai-ter-base-de-ensaios-no-alentejo#ixzz2CVIWaYKk
Trata-se de um LED que tenta simular uma vela, recorrendo a um pequeno MCU (neste caso um 12F675) para gerar o PWM aleatório com uma duração igualmente aleatória.
O efeito é bastante semelhante ao de uma vela. O código teve de sofrer algumas alterações, em relação ao original, mas funcionou bastante bem quando o testei. Digo isto porque não estando no meu super-mega laboratório caseiro, apenas consegui um LED branco de HB para testar e fiquei muito satisfeito.
Para mais Info e ver o código original com os comentários, este é o LINK.
#include <htc.h>
__CONFIG (FOSC_INTRCIO & WDTE_OFF & PWRTE_ON & MCLRE_OFF & BOREN_OFF & CP_OFF & CPD_OFF);
unsigned int t1value=65535-(100+99*1)+1; //inicial 1%
void interrupt isr(void)
{
if(T0IF)
{
TMR0=217;
TMR1H=(t1value>>8)&0xFF;
TMR1L=(t1value&0xFF);
GPIO2=1;
TMR1ON=1;
T0IF=0;
}
if(TMR1IF)
{
TMR1ON=0;
GPIO2=0;
TMR1IF=0;
}
}
char getrandombit(void)
{
static unsigned short shiftregister=0x9500;
unsigned short value;
char output;
value=(shiftregister&0x0200)>>9 ^ (shiftregister&0x0400)>>10;
shiftregister <<= 1;
shiftregister |= value;
output=(value ^ 1) & 0x01;
return output;
}
void main(void)
{
char i=30;
int pause;
GIE=0;
PEIE=0;
TRISIO=0x3B;
ANSEL=0;
OPTION_REG=0xD7;
TMR0=217;
T0IF=0;
T0IE=1;
T1CON=0x00;
TMR1H=(t1value>>8) & 0xFF;
TMR1L=(t1value&0xFF);
TMR1IF=0;
TMR1IE=1;
PEIE=1;
GIE=1;
while(1)
{
if(getrandombit())
i+=10;
else
i-=10;
if(i<0) i=0;
if(i>60) i=60;
t1value=65535-(100+99*i)+1;
for(pause=0;pause<1000;pause++);
}
}
Como disse na última parte, depois de ter desmontado uma box da TV-Cabo fui fazer alguma medições à sua fonte de alimentação para possivelmente lhe dar uso.
Estas fontes têm muitas saídas, não relativamente pequenas e estabilizadas.
Nas fotos em baixo é possível tirar essa conclusão. A primeira foi medida sem carga na saída e a terceira foto mostra a medição da saída de 12V com uma carga de 1Kohm.
A 4º foto mostra a corrente em CC.
Mas tratando-se de um DC-DC, é possível ver no osciloscópio a carga e descarga do condensador de saída, sempre o transistor ou MOSFET comuta.
Aumentado o valor do condensador de saída, é possível manter o nível de tensão mais tempo.... mas teve de ficar para o fim de semana seguinte testar.
Eu que esperava que os 3W "chineses" estivessem um pouco fora do valor real, mas depois de ter provado com o meu medidor de tomada da Valleman, fiquei sem dúvidas!
Workshop de introdução à electrónica recorrendo ao simulador PROTEUS.
Esta é a parte 1/3 e terá como objectivos:
* introdução à análise de circuitos
* estudo de algumas leis fundamentais
* introdução ao PROTEUS
* análise de alguns exemplos e manuseamento das ferramentas do simulador
Material:
* computador
* material para tirar apontamentos
Preços
* 2€ sócios -> 5€**
* 2,5€ não sócios (0,5€ reverte para o UBIBOT) -> 6,5€**
**quem frequentar as 3 partes, a pagar na 1ª parte
Votação encerra Domingo ás 20h
Esta box já está desmontada há algum tempo, para ver se ganhava coragem para lhe tirar e aproveitar a fonte de alimentação.
Ando a fazer alguma medições no circuito. O CI controlador deste conversor DC-DC é um CM3842.
Saídas:
1 x 3.3V
2 x 5V
1 x 12V
1 x 22V
1 x 28V
Uma equipa de investigadores da Universidade de Mississippi, nos EUA, desenvolveu um aparelho capaz de melhorar a fala de pessoas que sofrem de gaguez.
O dispositivo é portátil, tem o tamanho de um telemóvel e permite que o paciente sinta vibrações na garganta quando fala ajudando-o a pronunciar as palavras de forma mais fluente e articulada.
Paul Goggans, investigador responsável pela criação do aparelho, assegura que é mais eficaz do que um dia de terapia da fala e apesar de não curar a gaguez permite reduzir a frequência com que determinado indivíduo gagueja.
A ideia surgiu porque Snyder tem sofrido toda a sua vida de um problema de gaguez e descobriu que poderia falar de forma mais fluente se colocasse o dedo na garganta sentindo a vibração da sua voz.
Existem poucas alternativas disponíveis para um tratamento a longo prazo e o problema reduz oportunidades educacionais e ocupacionais.
A equipa da Universidade do Mississippi – constituída por Goggans, DwightWaddell e Greg Snyder – estão transformando a ideia já desenvolveram um protótipo do dispositivo e está a ser testado em pacientes que sofram deste problema de fala.
Como este é o post número 100, cá está um belo de um vídeo demonstrativo do funcionamento.
O portão estava aberto tal como era de esperar :).
Infelizmente o projecto complicou-se um pouco, mas já ficou resolvido. A lâmpada a partir da qual ia, supostamente, alimentar o circuito não á de 12V como inicialmente disse, mas sim de 230V AC.
Assim, vou usar uma saída regulada a 24V existente do motor (no circuito de controlo) e recorrer-me de um interruptor magnético para detectar quando o portão está aberto e usar o mesmo para alimentar ou não o circuito com o temporizador.
Estas são as fotos dos últimos testes e da construção do circuito em veroboard.





